Create Your First Project
Start adding your projects to your portfolio. Click on "Manage Projects" to get started
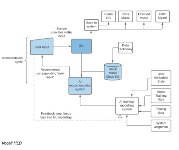
Vocali AI - Generative AI Music Developer
Canva Presentation
The Vocali project is designed to transform the way amateur musicians engage with music production. As the digital landscape broadens the horizons for music creators, Vocali steps in to address a critical gap in the market: accessibility and quality in music production tools. The project introduces an AI-powered recommendation system that simplifies the music creation process, making it more intuitive for users without advanced technical skills. This initiative not only democratises music production by making high-quality tools accessible but also fosters a community among hobbyist music producers, enabling them to share and enhance their musical ventures collaboratively.
Prepared by: Marlon Holloway (June 2021)



